您当前的位置 : 首页 > 通知公告 > 正文 >

公司关于永利3044集团官网组织宋振辉、吕明姬和李静赴泰国团组出访期间实际日程安排表的公示

2026年01月20日 来源: 责任编辑:廖钰靓 作者: 查看:


经审核,现将宋振辉、吕明姬和李静三人赴泰国团组出访期间日程安排表单位公示如下:


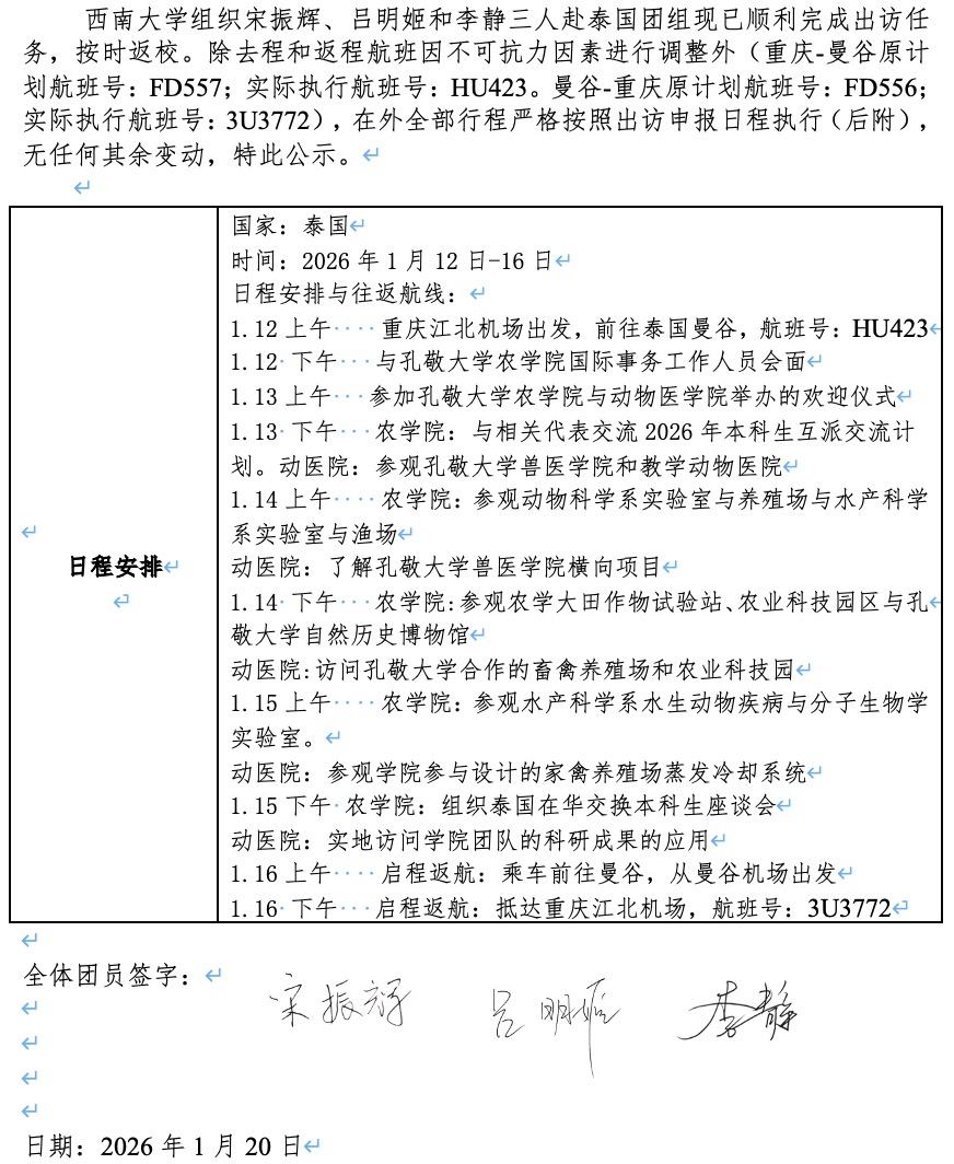
一、团组出访期间实际日程安排表


二、公示期限及受理意见单位

1.公示期限:2026年1月20日—2026年1月26日

2.受理意见单位:永利3044集团官网

受理电话:023-68366374邮箱:1327681899@qq.com